Langwellen-Empfänger
|
Im Gegensatz zu einer herkömmlichen
Meinung ist der Langwellenbereich durchaus nicht tot sondern von
einigen interessanten Sendern belegt. Deshalb lohnt es sich durchaus
mal einen Langwellenempfänger zu bauen. Neben einigen Runfunkstationen
senden im Langwellenbereich auch Wetterfunk-Sender die vor Allem
für die Schiffahrt wichtig sind.
|
| |
| DDH47 |
Hamburg Pinneberg |
Wettermeldungen |
147,3 kHz |
RTTY, Shift 85 Hz, 50 Baud |
| Navtex |
viele Station auf der ganzen Welt |
Warn- und Wettermeldungen |
490kHz, 518 kHz |
Sitor , Shift 170 Hz, 100 Baud |
|
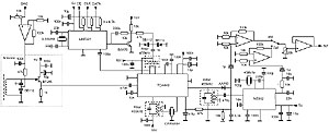
| Schaltung: Die Schaltung ist als normaler
Superhet rund um den Baustein TCA440 ausgelegt.Die Oszillatorfrequenz
wird von einer PLL-Schaltung LM7001 kontrolliert. Die Selektion im
ZF-Teil übernimmt ein 3kHz breites Keramikfilter CFW455H. Da
die interessanten Aussendungen in CW oder FSK gesendet werden ist
zur Demodulation ein Produktdetektor mit BFO mit dem Baustein NE612
eingebaut. Als Eingangsteil wird eine Ferritantenne mit Fet-Vorverstärker
(BF245) verwendet.Der Eingangskreis auf der Ferritantenne wird mit
einer Kapazitätsdiode BB112 abgestimmt. Die Abstimmspannung erzeugt
ein DA-Wandler. Die Schaltung ist auf einer Lochrasterplatine im Euroformat
aufgebaut. |
|
 |
|
|
|
| Der DDH47 Sender hat eine Sendeleistung von 20 kW und
ist auch im Süden von Deutschland sehr gut zu empfangen und sendet
fast rund um die Uhr (Sendeplan).
Stimmt man den Empfänger auf 143,7 kHz ab sollte man im Spektrum
die beiden Streifen des RTTY-Signals sehen |
 |
 |
|
Zur Dekodierung des Signals kann man das
für Testzwecke kostenlose Programm >SeaTTY<
verwendet. Nachdem die Parameter Shift (85Hz) und Baudrate
(50) eingestellt sind erhält man die Wettermeldungen im Klartext.
|
SEEWETTERBERICHT WESTLICHES
MITTELMEER
HERAUSGEGEBEN VOM SEEWETTERDIENST HAMBURG
16.03.12, 00 UTC:
WETTERLAGE:
HINWEIS ZU MODELLVORHERSAGEN:
VORHERSAGEN VON FR 16.03.2012 00 UTC:
WINDSTAERKE BEAUFORT, WELLENHOEHE METER
ALBORAN (36.0N 2.3W) WT: 16 C
FR 16. 12Z: W-NW 0-2 0.5 M FOG //
FR 16. 18Z: SW 2-3 0.5 M //
SA 17. 00Z: SW 3-4 0.5 M //
SA 17. 06Z: W-NW 0-2 0.5 M //
SA 17. 12Z: W 0-2 0.5 M //
SA 17. 18Z: SW-W 3-4 0.5 M //
SO 18. 00Z: SW-W 4 0.5 M // |
PALOS (37.0N 0.0E) WT:
15 C
FR 16. 12Z: S 0-2 0.5 M FOG //
FR 16. 18Z: S 0-2 0.5 M FOG //
SA 17. 00Z: SW-W 3-4 0.5 M //
SA 17. 06Z: SW-W 3 0.5 M //
SA 17. 12Z: SW 3 0.5 M //
SA 17. 18Z: S-SW 2-3 0.5 M //
SO 18. 00Z: SW 4-5 1 M //
ALGIER (37.5N 5.1E) WT: 15 C
FR 16. 12Z: SE 2-3 0.5 M //
FR 16. 18Z: SE 2-3 0.5 M //
SA 17. 00Z: W-NW 0-2 0.5 M FOG //
SA 17. 06Z: W-NW 3-4 0.5 M //
SA 17. 12Z: W 3 0.5 M //
SA 17. 18Z: SE-S 2-3 0.5 M FOG //
SO 18. 00Z: E-SE 2-3 0.5 M //
|
GOLFE DU LION (42.2N 4.5E)
WT: 13 C
FR 16. 12Z: SE-S 3-4 0.5 M //
FR 16. 18Z: SE-S 4 0.5 M //
SA 17. 00Z: SE 3-4 0.5 M //
SA 17. 06Z: SE-S 2-3 0.5 M //
SA 17. 12Z: SW-W 2-3 0.5 M //
SA 17. 18Z: S-SW 4 0.5 M //
SO 18. 00Z: S 4-5 1 M //
BALEARIC ISLANDS (39.2N 3.7E) WT: 14 C
FR 16. 12Z: E 3-4 0.5 M //
FR 16. 18Z: SE 3 0.5 M //
SA 17. 00Z: SW-W 3-4 0.5 M //
|
|
|
Etwas schwieriger, vor Allem im Inland ist der Empfang der Navtex-Sender,
die natürlich nur zur Versorgung von Schiffen ausgelegt sind
und nur wenige Kilowatt Sendeleistung haben. Trotzdem gelang in
München, nach Einbruch der Nacht, der Empfang von Stockholm
(Schweden), Rogaland (Norwegen) und Malin Head (Irland) wenn auch
verrauscht und nur teilweise lesbar. Einwandfreie Signale wurden
von La Maddalena (Italien) und Ld Garde (Frankreich) erhalten. Auch
für Navtext gibt's einen Sendeplan.
Auch Navtex wird als RTTY-Signal gesendet allerdings mit einer Baudrate
von 100, einer Shift von 170Hz und einer Fehlerkorrektur ( Sitor
B, Simplex Teletype over Radio). Navtex kann ebenfalls mit >SeaTTY<
dekodiert werden
|
 |
|
|
| Neben Wettermeldungen senden Navtextstationen auch allgemeine
Warnhinweise für die Seefahrt |
FROM 14 MAR TO 25 MAR 2012
R/V DALLAPORTA WILL CARRY OUT SEA OCEANOGRAPHIC SURVEY
WITHIN FOLLOWING AREA:
43 54 36 N - 013 36 36 E
43 37 12 N - 014 03 00 E
43 28 12 N - 013 48 00 E
43 45 00 N - 013 22 12 E
ALL SHIPS IN
TRANSIT LOOK OUT AND KEEP A 1NM SAFE |
ON 22 MAR 12 FROM 1400Z TO 1459Z AND FROM 2000Z TO 2059Z,
GUNNERY FIRING EXERCICE IN AREA BOUNDED BY:
42 40.0N - 005 10.0E
42 00.0N - 005 10.0E
42 00.0N - 005 32.1E
42 06.0N - 005 30.0E
42 10.0N - 005 30.0E
(ZONEX 33-35-50-60)
WIDE BERTH REQUESTED.
|
|
| Langwellensender verbreiten auch GPS-Signale. Für
das Differential-GPS werden von ortsfesten Stationen Korrekturdaten
für das GPS-Ortungssystem übermittelt wodurch die Ortungsgenauigkeit
bis in den Zentimeterbereich erhöht werden kann. In München
kann das Signal des Senders Bad Abbach bei Kehlheim gut empfangen
werden. Er arbeitet auf 314,5 kHz mit einer Leistung von 100 Watt.
|
 |
|
| Die Daten im RCTM SC104 Format können
mit dem Programm >Spectrum
Lab< dekodiert werden
|
|
Msg9: RefID=765 L=5 Z=ØØ:55.2
S=4 H=Ø Corrections:
SatID=18 UDRE:<1m PRC=-12.4Øm RRC=+Ø.ØØ2m/s
IOD=29
SatID=27 UDRE:<1m PRC= -6.7Øm RRC=-Ø.ØØ2m/s
IOD=55
SatID=17 UDRE:<1m PRC= -8.7Øm RRC=-Ø.ØØ2m/s
IOD=28
SatID=17 UDRE:<1m PRC= -8.7Øm RRC=-Ø.ØØ2m/s
IOD=28
|
Msg9: RefID=765 L=5 Z=ØØ:57.Ø
S=5 H=Ø Corrections:
SatID=15 UDRE:<1m PRC= -7.ØØm RRC=+Ø.ØØ4m/s
IOD=87
SatID=28 UDRE:<1m PRC= -9.5Øm RRC=+Ø.ØØ6m/s
IOD=2Ø
SatID=Ø9 UDRE:<1m PRC=-1Ø.76m RRC=+Ø.ØØ4m/s
IOD=111
SatID=Ø9 UDRE:<1m PRC=-1Ø.76m RRC=+Ø.ØØ4m/s
IOD=111 |
| |
|
|
| Ebenfalls in diesem Frequenzbereich senden Rundsteuersender
wie z.B. DCF39 in Burg auf 139,4 kHz. Der Sender hat eine Leistung
von 100kW und ist deshalb sehr gut zu empfangen und kann zur Einstellung
des Empfängers dienen. Der Sender strahlt einen Dauerträger
mit kurzen Steuerpulsen ab |
 |
|
|
| |
| |