Fluxgate Magnetometer
|
|
Grundlagen:
Ein hochempfindliches Magnetometer ist das Fluxgate oder, auf gut
deutsch, die Förstersonde. Die Funktionsweise ist recht einfach.Durch
das Feld einer Erregerspule wird ein ferromagnetisches Kernmaterial periodisch
in die magnetische Sättigung getrieben. Auf diese Weise wird auch
die effektive Permeabilität des Kernmaterials periodisch geändert.
In einer zweiten, der Pickup-Spule wird so durch ein externes Magnetfeld
eine Spannung mit der doppelten Frequenz des Erregerfeldes induziert.
Durch die Verwendung eines Ringkerns wird erreicht dass die Ausgangsspannung
im wesentlichen nur dieses 2f Signal und nicht die ursprüngliche
Erregerfrequenz enthält.
|
Aufbau:
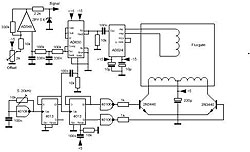
Der Taktgenerator mit einem Schmidttrigger erzeugt die 4-fache Taktfrequenz
von ungefähr 10 kHz. Ein D-Flipflop teilt die Frequenz durch
zwei und erzeugt so die doppelte Taktfrequenz zur Ansteuerung des
Synchrongleichrichters. Ein weiteres Flipflog generiert die Taktfrequenz
selbst, die durch die Teilung ein Tastverhältniss von genau 50%
aufweist. Ein symmetrisches Tastverhältniss ist wichtig damit
durch den folgenden Gegentakttreiber nur die dritte und höhere
Harmonische generiert werden. Zur Erinnerung, gemessen wird die doppelte
Frequenz, die natürlich im Treibersignal nicht enthalten sein
darf sondern erst durch das Fluxgate erzeugt wird. |
 |
Das wichtigste Bauteil
ist natürlich der Fluxgatetransformator. Er besteht aus
einem Ringkern von Epos mit 25 mm Durchmesser (Material N30,
µ = 2200 )mit einer bifilaren Erregerwicklung von 2 x
120 Wdg 0,25 mm CuL-Draht und einer Sensorwicklung mit 250 Wdg
0,1 CuL-Draht.
Das 2f Signal wird mit einem AD524 Instrumentenverstärker
100x verstärkt und mit einem Synchrondetektor AD630 gleichgerichtet.
Auf den Gleichrichter folgt ein Tiefpass und ein DC-Verstärker.
Das so gewonnene Signal wird auf Spannungswerte von 0 bis 5.6
V begrenzt, da der folgende AD-Wandler (Arduino) nur diesen
Bereich verarbeiten kann. |
|
 |
 |
Die Schaltung wurde auf kreisförmige
Platinen aufgebaut da sie in ein rohrförmiges Gehäuse (Towfish)
eingebaut werden soll.
Der Ringkern befindet sich im Plexiglaseing zwischen den beiden Platinen. |
|
|
|
Test und Betrieb:
zum Test wurde das Magnetometer in ein großes Helmholtzspule
gesteckt. Eine Helmholtzspule besteht aus zwei getrennten Wicklungen
die einen Abstand gleich dem Radius der Spulen haben. Durch diese
Anordnung ist das Feld im Inneren sehr homogen und unabhängig
vom Ort der Messung. Die Helmholtzspule wurde erst mit einer geeichten
Hallsonde kalibriert und hat eine Feldkonstante von 2,5 mT/A. Erregt
wurde die Spule mit einem Frequenzgenerator über verschiedene
Vorwiderstände, bei einer Frequenz von etwa einem Hertz. |
|
|
 |
| Obwohl der verwendete Ringkern nicht optimal ist zeigen die
Messungen dass, das Gerät trotz des einfachen Aufbaus eine hohe Empfindlichkeit
von 53 mV/µT aufweist, die Grenzempfindlichkeit liegt bei 100 bis
200 Nanotesla. Zum Vergleich, das Erdmagnetfeld beträgt in Deutschland
etwa 50µT. |
| |