Protonen Resonanz Magnetometer
|
Grundlagen:
Protonen-Resonanz-Magnetometer arbeiten mit einer Eigenschaft
der Protonen, die als Spinimpuls bezeichnet wird. Dieser Spinimpuls
kann durch Magnetfelder beeinflusst werden. Ein übliches Modell
ist die Betrachung der Kerne als kleine, rotierende, magnetische Kreisel
deren Achsen im Normalzustand in beliebige Richtungen ausgerichtet
sind. Ein äußeres Magnetfeld richtet die "Kreiselachsen"
parallel zum Feld aus. Durch zusätzlich angelegtes starkes magnetisches
Querfeld richten sich die Kreisel nun in diesem Feld aus. Wird das
Querfeld schnell abgeschaltet präzedieren die Kreiselchen in
Richtung des ursprünglichen Feldes. |
 |
| Diese Präzessionsbewegung der magnetischen Kreisel
erzeugt ein Wechselfeld das durch Induktion gemessen werden kann.
Die Frequenz des Wechselfelds ist proportional zum Magnetfeld und
kann mit der Formel nach Bloch berechnet werden. Für den einfachsten
Kern, das Proton beträgt die Konstante 42,576 MHz/T. Durch Messung
dieser Frequenz kann somit das wirkende Magnetfeld gemessen werden. |
Aufbau:
Ein Protonen-Resonanz-Magnetometer besteht im einfachstem Fall aus
einer Protonen reichen Substanz (meist Wasser) die von einer Spule
umgeben ist. Diese Spule erzeugt das starke (~ 10 mT) Querfeld und
dient auch zur Messung der induzierten Wechselspannung. |
| Das wichtigste Bauteil des Magnetometers ist diese Spule. Hier wurden
auf eine Kunstoffdose zwei neben einander liegende Spule mit je 500
Wicklungen 0,5 mm CuL Draht bewickelt. Beide Spulen wurden in Reihe
geschaltet und zwar so, daß sich durch äußere Felder
induzierte Spannungen aufheben. So kann der Einfluss von Störfeldern
drastisch reduziert werden. Nach der Fertigstellung wurde aber gefunden
daß der Spulenwiderstand zu hoch war um mit der Betriebsspannung
von 15 V ausreichend hohe (ca. 5 Ampere) Polarisationsströme
zu erhalten. Deshalb wurde noch eine zweite Wicklung mit etwa 300
Windungen von 0,8 mm CuL Draht aufgebracht, Sensor und Polarisationsspule
sind also getrennt. Zum Betrieb wird die Dose mit destiliertem Wasser
gefüllt, da Ionen im Leitungswasser das Signal stark verringern. |
 |
| |
|
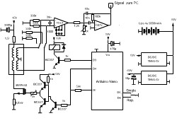
Obwohl die Schaltung nur
wenige Bauteile hat ist der Aufbau und der Betrieb eines PPM nicht
ganz einfach. Der Verfasser benötigte mehrere Anläufe bis
endlich das erwünschte Piepen der Atome zu hören war. Schwierigkeiten
beim Aufbau bereiten die kleinen Signale (im µV Bereich) und
die Bedingung das der Polaristionsstrom durch die Spule schnell und
ohne Überschwingen abgeschaltet werden muß. In der vorliegenden
Schaltung wurde dies durch einen Fet-Schalter mit einstellbarer Ansteuerung
erreicht. Der Polarisationsstrom beträgt ca. 4 Ampere.
Die Sensorspule ist mit einem Kondensator ( hier 39 nF) auf das zu
erwartende Signal (~ 2kHz) abgestimmt.Im Detektorzweig dient ein Instrumentenverstärker
AD524 als rauscharme Eingangsstufe, darauf folgt ein aktiver Bandpass
mit einer Mittenfrequenz von 2kHz. Das so vorgefilterte Signal wird
im Laptop mit dem Programm >Spectrum
Labs< analysiert. |
 |
|
|
| Versorgt wird die Schaltung mit einer Lithiumbattery
(4s 5000mA/h). Der Akku speist direkt die Polarisationsspule, während
die anderen Schaltungsteile über DC/DC Wandler betrieben werden.
Die Ablaufsteuerung übernimmt ein Arduino, der im richtigen Takt
den Polarisationsstrom ein- und ausschaltet und den Detektorverstärker
aktiviert. Während der Polarisationsphase wird der Vorverstärker
von der Sensorspule abgeklemmt und die Spule mit 440 Ohm Widerständen
belastet. So wird zum einen der Verstärker vor hohen Induktionsspannungen
geschützt und zum anderen starkes Überschwingen der Spulen
unterdrückt. Ein Messzyklus ist in 4 Phasen aufgeteilt. |
 |
Phase 1: (10ms)
Polarisationsschalter geöffnet. Sensorspule belastet und
von Verstärker abgeklemmt
|
Phase 2: (2000ms)
Polarisationsschalter geschlossen.
Polarisationsstrom fliesst. |
Phase 3: (10ms)
Polarisationsschalter geöffnet.
Sensorspule belastet und von Verstärker abgeklemmt |
Phase 4: (10000ms)
Verstärker an Sensorspule angeschlossen. Messung des Signals |
|
|
|
Auch der Betrieb des Magnetometers ist nicht ganz
einfach. In der Bastelstube sind meist zu viele Störfelder
und Feldgradienten vorhanden die eine Messung vollkomen unmöglich
machen. Da hilft nur Eines, raus in die Natur. Ein Versuch in einer
Gartenkolonie brachte den ersten Erfolg. Neben den Linien der Vielfachen
des 50Hz Netzfeldes konnte auch das eigentliche Signal gesehen werden.
|
 |
| Besser gelingt die Messung im Münchener Südpark. Hier
konnte, weit ab von Stromleitungen, endlich das Signal mit ca. 20dB
über dem Rauschpegel einwandfrei gemessen werden. |
|
|
|
|
|
| |